【高端科研技术解码(七)】质谱-解码物质密码的“微观之眼”
2025-05-28
在跨越微观粒子与宏观世界的科学探索中,一项具有原子级分辨能力的技术正重塑物质认知的边界——质谱分析技术。通过精确测定质荷比,以百万分之一的质量分辨率揭示物质的元素组成与分子结构,质谱技术已成为现代分析科学中辨识物质化学指纹的核心工具。
质谱技术常在刑事侦查中用于鉴别未知毒物,或是在环境监测中用于追踪痕量污染物,然而这项分析技术的应用早已突破传统认知范围。从生命科学中解析蛋白质的复杂序列,到深空探测时解码月球表面土壤的奥秘;从药物研发中精准测定分子结构,到食品安全中识别非法添加剂,它如同一位全能的“侦探”,在原子与离子的维度上揭示着物质最深层的身份密码。
这项技术的核心原理,是通过电离、分离与检测三步曲,将分子/原子转化为带电粒子,根据其质荷比(质量与电荷的比值)进行精密“称量”。无论是千万分之一的微量成分,还是分子间细微的结构差异,质谱技术都能抽丝剥茧,以图谱形式呈现物质的“指纹”。以其高灵敏、高分辨的特性,质谱仪器已成为现代科学中不可替代的“微观之眼”。
应用案例一
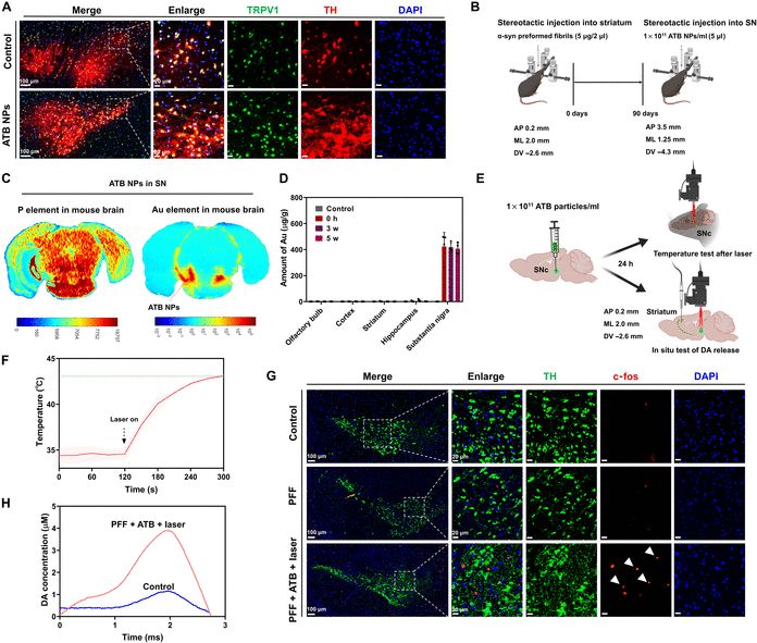
激光剥蚀电感耦合等离子体质谱(LA-ICP-MS)证实纳米药物长期定位,助力帕金森病的精准治疗

报道了一种光热无线深部脑刺激纳米系统(ATB NPs,Au@TRPV1@β-syn (ATB) NPs),可清除α-突触核蛋白聚集体并修复黑质区退化的多巴胺神经元,用于帕金森病治疗。利用激光剥蚀电感耦合等离子体质谱联用技术(LA-ICP-MS)表征了ATB NPs在小鼠脑内的分布,将ATB NPs注射到小鼠的脑内,制备冠状脑切片样品,并在24小时后通过激光烧蚀原位表征标记物金元素。发现金元素信号集中于黑质区至少5周,表明注射的ATB NPs主要定位并稳定地停留在大脑黑质区,很少扩散到海马和皮层等其他区域。证明了ATB NP介导的无线深部脑刺激可以通过精确的空间控制完全逆转多巴胺神经元死亡,并将帕金森模型小鼠的运动行为恢复到正常水平。
Sci. Adv.11, eado4927(2025).
DOI: 10.1126/sciadv.ado4927
应用案例二
单颗粒电感耦合等离子体质谱(SP-ICP-MS)解析纳米材料的动态转化,揭示粒径依赖的环境行为


二硫化钼纳米材料由于其独特的酶模拟特性,在生物医学和催化领域具有巨大的应用潜力。为了探究三种不同尺寸的纳米二硫化钼的差异机制,利用单颗粒电感耦合等离子体质谱联用技术(SP-ICP-MS)全面分析了二硫化钼在土壤-大豆体系中30,60和90天的转化动态,研究了纳米二硫化钼在土壤-大豆系统中的生命周期转化,证明纳米二硫化钼的粒径分布在不同植物组织中存在时间差异,其中较小的颗粒是由纳米二硫化钼转化产生的,这提高了它们穿过植物屏障的能力。根、芽和根瘤中颗粒大小的变化以及根中次生峰的出现,为植物体内纳米二硫化钼的转化提供了直接证据,揭示了纳米二硫化钼的多功能性导致生物固氮和产量增加的机制,为农业中利用纳米材料的潜在好处和挑战提供了见解。
Environ. Sci. Technol. 2024, 58, 2, 1211–1222.
DOI: 10.1021/acs.est.3c09004
应用案例三
同位素比质谱助力冰前湖中CH4循环机制研究


采用同位素比质谱技术(IRMS)技术,对于青藏高原3个新出现的高海拔冰前湖(~5500 m a.s.l.)沉积物进行分析,发现沉积物产生甲烷的δ13C-CH4为(-50.10±0.56‰),沉积物中的CH4可能是微生物通过乙酸发酵型途径产生的。与其它冰川地区相比,这些冰前湖沉积物中富集了更多的13C,这可能与高原特有的底物限制环境相关。沉积物中生成的CH4进入水体后不断被消耗,最终以32.39±11.66 μmol/m2/d的速率通过水-气界面扩散排放到大气中。研究表明青藏高原新形成冰前湖在CH4排放方面的生态重要性,以及该地区CH4循环微生物群落及其功能基因的独特性,这将有助于人们对冰冻圈碳循环的理解及对冰前湖生态系统的重视。
Water Research. 2025,280,123533.
DOI: 10.1016/j.watres.2025.123533
应用案例四
气相色谱-质谱助力磷酸铝修饰镍基催化剂催化木质素加氢脱氧制环烷烃机理研究

镍基催化剂在通过 C-O 断裂对木质素衍生物进行加氢脱氧以产生环烷烃方面应用广泛。然而,它们通常难以在温和条件下实现高活性,且稳定性相对较差。研究中成功合成了表面经磷酸铝修饰的镍基催化剂(Ni@AlPO₄/Al₂O₃),可将愈创木酚高效转化为环己烷。在反应条件较为温和(230°C、1 兆帕氢气、2 小时)的情况下,该催化剂实现了 99.1% 的愈创木酚转化率和 92.9% 的环己烷产率。使用气相色谱-质谱联用技术,对反应产物进行了定性和定量分析,评价了催化剂的性能,并对反应机理进行了探究。值得注意的是,该催化剂在连续6个循环中仍保持活性,并在半转化实验中展现出稳定的性能。机理研究表明,AlPO₄在镍表面适度覆盖并形成 Niδ+-AlPO₄界面,显著增强了 C-OCH₃和 C-OH 键的断裂,促进了甲氧基环己醇和环己醇向环己烷的转化,最终推动了环己烷的生成。除了对愈创木酚起作用外,Ni@AlPO₄/Al₂O₃-0.3 对多种木质素衍生单体和二聚体转化为环烷烃方面均展现了广泛的适用性。它还具备断裂木质素衍生 C-C 二聚体中 C-C 和 C-O 键的能力,这使得从杨木木质素的解聚过程中获得了 27.1%(质量分数)的环烷烃产率。该研究提出的通过 AlPO₄修饰镍表面的催化剂设计策略,为生物质利用过程中镍基催化剂的改进提供了宝贵的思路。
Journal of Energy Chemistry.2025, 104,360-371
DOI: 10.1016/j.jechem.2025.01.010
质谱实验室配套设备:
1.激光剥蚀-电感耦合等离子体质谱联用仪

生产商:Elemental Scientific Lasers LLC,Perkin Elmer
型号:NWR213- NexION 5000G
基本参数:
1.灵敏度
1.1低质量数:≥200M cps/ppm
1.2 中质量数:≥1000M cps/ppm
1.3高质量数:≥600M cps/ppm
2.背景:<0.5cps
3. 氧化物离子≤2.5%,双电荷粒子≤3%
4. 仪器检出限
4.1轻质量数元素: Be ≤0.1ppt
4.2中质量数元素:In ≤0.05 ppt
4.3高质量数元素:U ≤0.05 ppt
5. 稳定性
5.1 短期稳定性(RSD):≤2%(20分钟)
5.2长期稳定性(RSD):≤3%(4小时)
6. 质谱校正稳定性:≤ 0.025amu/24h
7. 同位素精度:Ag107/Ag109≤ 0.08%
8. 配置激光剥蚀进样系统和单颗粒功能模块
2.元素分析和稳定同位素质谱联用仪
生厂商:美国Thermo Fisher
型号:Delta V Advantage
系统基本参数:
质量数范围: 1~80 dalton
加速电压 3KV;最大磁场强度 0.75Tesla
3.气相色谱质谱联用仪

生厂商:美国Agilent
型号:7890GC-5977MS
基本系统参数:
质量数范围 :1.6-1050amu,以 0.1amu 递增
分辨率 :单质量数分辨
质量轴稳定性 :不低于 0.1 amu/48 小时
最大扫描速率 :12500u/s,1ms SIM 驻留时间
气化室最高温度:350℃
能力支持与选型建议:
1.NWR213- NexION 5000G 激光剥蚀-电感耦合等离子体质谱联用仪
激光剥蚀电感耦合等离子体质谱(LA-ICP-MS)可开展元素定量分析、全元素半定量分析、同位素分析等常规测试,还可利用激光剥蚀直接分析固体样品,可实现微区原位的剥蚀直接进样。ICP-MS可对环境、食品、医药、地质、金属材料、生物样品、化工材料分析等领域样品进行元素分析、同位素分析等。激光剥蚀(LA)为固体直接进样,可提供土壤沉积物等环境样品、生物细胞组织样品、薄膜材料、半导体材料等样品的表面元素含量和分布信息。适用于溶液样品无机元素的定性分析、半定量分析、定量分析、同位素比测定等;以及环境、地质、生物等多个领域固体样品的元素组分和分布信息的分析。同时搭载的单颗粒模块可对样品中的纳米颗粒进行粒径浓度分布和元素含量分析,提供单颗粒物质的指纹识别。
2.Delta V Advantage 元素分析和稳定同位素质谱联用仪
实现了元素分析仪与稳定同位素比质谱仪的联用,可准确和精确测定固体和液体样品中的C和N的元素百分含量,以及C、N、O、H同位素比值。
3.7890GC-5977MS 气相色谱质谱联用仪
可对复杂有机混合物组分(可气化)进行分离和定性、定量研究,具有高灵敏度和高稳定性,在环保、医药、农药和兴奋剂检测等领域起发挥着重要的作用,是当前分离和检测复杂样品的最有力工具之一。
预约请登录:http://yiqi.tju.edu.cn(天津大学大型仪器管理平台)
实验室地点与联系人:
天津大学北洋园校区58教C区116室 联系人:王意 18522955027
2. 元素分析和稳定同位素质谱联用仪
天津大学北洋园校区58教C区220室 联系人:黄建军 13920035188
3. 气相色谱质谱联用仪
天津大学北洋园校区58教C区220室 联系人:丁国生 13821761594



